taptap官方网站(中国)有限公司

  • 首页
  • 关于taptap
    • 资质荣誉
    • 宣传视频
  • 新闻中心
  • 党群工作
    • 党组活动
    • 党组织介绍
    • 群团组织
  • 重大项目
  • 招聘信息
    • 自贡taptap招聘
  • 公示公告
  • 阳光招采
  • 纪检监督
  • 联系我们
首页
>
阳光招采
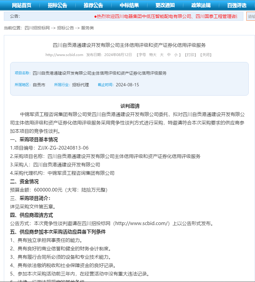
四川自贡港通建设开发有限公司主体信用评级和资产证券化信用评级服务谈判邀请
时间:2024-08-12
发布:
浏览:705次

上一条 : 四川自贡港通建设开发有限公司主体信用评级和资产证券化信用评级服务成交公示
下一条 : 成飞自贡无人机产业基地标准化厂房(总装基地)一期项目二标段10号厂房电动大门采购项目成交公告
新闻推荐
更多>>
taptap集团资产运营管理中心顺利开展2026年度消防演练 近日,taptap集团资产运营管理中心顺利开展了2026年度消防演练活动。本次培训演练主要从现场讲解消防安全常识、紧急消防疏散演习、灭火实物操作演练几个方面展开。通过实战化模拟演练,提升全员消防安全意识与应急处置能力,为园区安全生产保驾护航。
  • ·  绿色行动·共筑家园——自贡凤鸣通航文旅发展有限公司组织开展植树锄草活动
  • ·  徒步悦身心 聚力共前行 —— 自贡taptap集团开展青龙湖徒步活动
  • ·  自贡taptap集团召开2026年度工作部署会
  • ·  年味满庭芳 安居贺新春——凤鸣·灯塔湖畔人才公寓焕新迎新年
  • ·  自贡taptap集团召开2025年度工作总结暨表彰大会
  • ·  自贡taptap集团召开2025年度述职述廉暨民主测评会
0813-3304095
四川省自贡市自贡航空产业园区灯塔路1号
  • 网站首页
  • 关于taptap
  • 新闻中心
  • 党群工作
  • 重大项目
  • 招聘信息
  • 公示公告
  • 阳光招采
  • 纪检监督
  • 联系我们
搜索查找
Copyright © 2023-2026 自贡taptap集团有限责任公司 All rights reserved, 蜀ICP备2023012939号 技术支持:四川百信智创科技有限公司