taptap官方网站(中国)有限公司

  • 首页
  • 关于taptap
    • 资质荣誉
    • 宣传视频
  • 新闻中心
  • 党群工作
    • 党组活动
    • 党组织介绍
    • 群团组织
  • 重大项目
  • 招聘信息
    • 自贡taptap招聘
  • 公示公告
  • 阳光招采
  • 纪检监督
  • 联系我们
首页
>
阳光招采
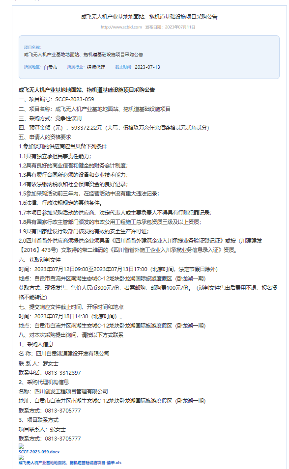
成飞无人机产业基地地面站、拖机道基础设施项目采购公告
时间:2023-07-11
发布:
浏览:722次

上一条 : 成飞无人机产业基地地面站、指机道基础设施项目成交公告
下一条 : 自贡航空产业园中小企业创业园标准化厂房(一期)室外围墙工程成交公告
新闻推荐
更多>>
taptap集团资产运营管理中心顺利开展2026年度消防演练 近日,taptap集团资产运营管理中心顺利开展了2026年度消防演练活动。本次培训演练主要从现场讲解消防安全常识、紧急消防疏散演习、灭火实物操作演练几个方面展开。通过实战化模拟演练,提升全员消防安全意识与应急处置能力,为园区安全生产保驾护航。
  • ·  绿色行动·共筑家园——自贡凤鸣通航文旅发展有限公司组织开展植树锄草活动
  • ·  徒步悦身心 聚力共前行 —— 自贡taptap集团开展青龙湖徒步活动
  • ·  自贡taptap集团召开2026年度工作部署会
  • ·  年味满庭芳 安居贺新春——凤鸣·灯塔湖畔人才公寓焕新迎新年
  • ·  自贡taptap集团召开2025年度工作总结暨表彰大会
  • ·  自贡taptap集团召开2025年度述职述廉暨民主测评会
0813-3304095
四川省自贡市自贡航空产业园区灯塔路1号
  • 网站首页
  • 关于taptap
  • 新闻中心
  • 党群工作
  • 重大项目
  • 招聘信息
  • 公示公告
  • 阳光招采
  • 纪检监督
  • 联系我们
搜索查找
Copyright © 2023-2026 自贡taptap集团有限责任公司 All rights reserved, 蜀ICP备2023012939号 技术支持:四川百信智创科技有限公司